各医院每月/每年药品批购/进销差价分析
各供货单位批购/进销资金排序
按药理作用/剂型/价格管理权/厂商分类统计---药品批发价/零售价/买进价-进销存资金比率
某月/全部入库药品按购买额、零售额资金排序
药品批号查询
各医院进销存情况比较
各医院批购/零售差额排序
供货商方面/医院方面同品牌药品价格比较
生产厂商金额统计
第五章、系统交互平台建设
5.1 系统特性
基于B/S+C/S,技术先进;
模块划分充分考虑办公习惯,功能完善,满足实际办公需求;
充分利用微软的操作系统、后台产品、前台产品和开发工具的强大 功能和优势;
实行层次管理方式,职责和权限划分明确;
实行无纸办公的同时,兼顾有纸传统办公方式,并为有纸办公提供 最大方便,用户适应性好;
分级管理,确保信息的安全;
图形化用户界面,直观,操作简单;
查询和统计方便,统计输出形象直观;
提供完整直观方便的系统管理工具;
客户端与数据库隔离,安全性更高;
统一的客户浏览界面,使用简单;
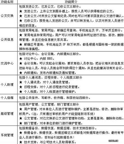
5.2 功能介绍

